77779193永利集团
台州学院
首页
实验室概况
学术委员会
实验室简介
组织机构
科研队伍
结构材料设计与应用领域
先进涂层材料研究领域
先进功能材料研究领域
计算模拟与仿真领域
科研成果
科研奖励
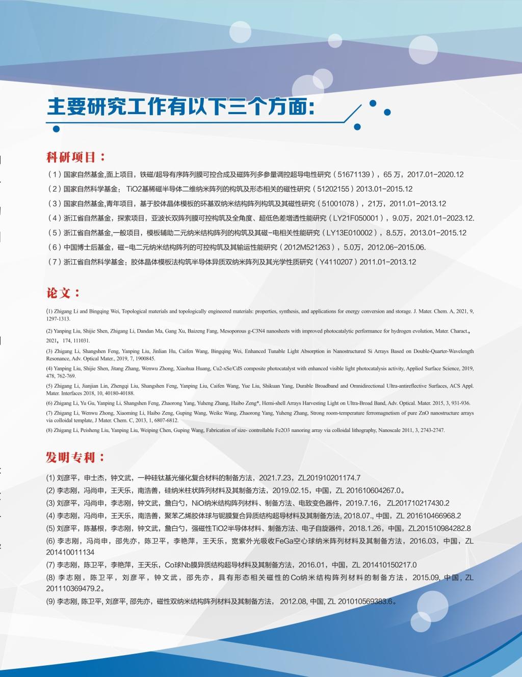
科研项目
学术论文
授权专利
成果转化
标准制定
社会服务
委托开发
检测分析
技术培训
创新券服务
开放课题
新闻动态
科研队伍
结构材料设计与应用领域
先进涂层材料研究领域
先进功能材料研究领域
计算模拟与仿真领域
您的当前位置:
首页
>
科研队伍
>
先进功能材料研究领域
> 正文
先进功能材料研究领域
纳米材料研究领域
发布日期:2022-08-03
发布人:
点击量:
上一篇:
先进功能材料研究领域